智能家居控制系统,是以智能家居系统为平台,家居电器及家电设备为主要控制对象, 利用综合布线技术、网络通信技术、自动控制系统、音频技术等将家居生活有关的设施进行高效集成,提升家居智能、安全、便利、舒适,为我们的生活带来很的方便性。
Demo Video
Project Proposal
1. High-level project introduction and performance expectation
以Analog提供的传感器检测环境,以Azure IoT Central为云端,以DE10-Nano为控制中心, 搭建一个智能家居控制系统。通过室内设备与移动端的互联,实现对室内环境、设备的多端控制。
本课题尝试通过构建一体化、实时控制的智能家居,可用于普通居民家庭、大中小型商场以及工业领域等。
2. Block Diagram
该图展示了家居智能设备与终端系统互联情况。DE10-Nano作为控制端,与家具智能设备直接连接,并接有传感设备。同时,DE10-Nano作为端点与Azure IoT Central相连,为云端提供家具智能设备的运行情况并接收云端控制命令。远程终端设备可通过云端实时查询和控制家居智能设备。

3. Expected sustainability results, projected resource savings
本课题拟采用“硬核+软核”的设计思路。算法程序将运行在HPS端的Linux系统上,而FPGA端将进行一些接口设计、转换电路设计等,以加速数据的处理过程。另外一些运算量大的计算将采用边缘计算的形式进行处理。
4. Design Introduction
本文所提出的智能家居系统解决方案整体框架如图所示。通过技术论证和架构分析后,决定将系统划分为五个子系统:ZigBee无线传感器监控子系统,语音交互子系统,总控子系统,网关子系统,云端监控子系统。ZigBee无线传感器监控子系统通过各个传感器节点采集数据,将采集的数据通过无线网络系统传递给路由节点,再通过路由节点将收集的各个终端节点的数据进行二次传递给协调器,由协调器与总控系统进行数据交换,以完成数据的传递。总控系统通过无线网络将数据上传至网络,用户就能在远程进行查家中的各种环境信息,实时掌握家中的最新动态。语音识别子系统可实现人机交互,实现家电设备的智能化控制。网关子系统有两大作用,一是连接以太网;二是搭载摄像头采集视频数据,实施远程监控的功能。云端监控子系统主要用于统计分析家中环境信息,通过可视化的界面了解家中最新动态。总控子系统为整个智能家居系统的核心所在,协调各个子系统正常运转。

5. Functional description and implementation
在本系统中,用户可以随时随地查看家庭安全状态。工作模式分为离家模式和回家模式两种。
离家模式:当用户离家后,系统系统自动切换到离家模式,系统部分进入睡眠以节约能源。在该模式下,摄像头自动开启,实时监测环境信息,方便用户进行远程查看。当发生异常情况还会及时通知用户。
回家模式:当用户在家中,本系统会自动切换到回家模式,回家模式的协调器节点将开启,通过监测室内环境,提供给用户一个舒适的家庭环境,用户也可通过智能手机、平板电脑等掌控家中的家电设备,真正实现智能家庭。
6. Performance metrics, performance to expectation
该系统在功耗和组网能力等表现优异。
协调器节点功耗:4W
组网个数:65536个
最大传输距离:150-200m
传输速度:250Kbps
7. Sustainability results, resource savings achieved
本系统所涉及的两种模式软件系统实现的工作流程图基本都是一致的,只是所用的传感器不同而已,所以本章只对回家模式进行详细介绍。
在系统提供在线查看安全监测数据的功能,通过多传感器采集数据,搭建无线局域网,实时同步各个传感器信息,实现全方位的安全监测和报警功能;同时搭建了Web服务器,供用户远程查看监控信息。
1 ZigBee无线传感监控子系统
ZigBee协议为智能家居环境监测提供了无线自组局域网解决方案。协调器节点可以实时获取到各个终端节点的环境信息,实时传递给用户便于用户查看,路由节点用于终端节点的二次传递,起到信息传递的作用;终端节点用于通过各个传感器收集环境信息,判断采集信息是否达到预警、报警阀值,是否执行相应动作,将用户指定的信息数据通过路由器传递给终端节点,最后在传递给用户,方便用户了解环境信息。
1.1 ZigBee工作流程图
ZigBee的工作流程图如下图所示。

图 1 Z-Stack 工作流程图
Z-Stack采用操作系统的思想来构建,采用事件轮循机制,而且有一个专门的Timer2 来负责定时。从CC2530工作开始,Timer2 周而复始地计时,有采集、发送、接收、显示等任务要执行时就执行。当各层初始化之后,系统进入低功耗模式,当事件发生时,唤醒系统,开始进入中断处理事件,结束后继续进入低功耗模式。如果同时有几个事件发生,判断优先级,逐次处理事件。这种软件构架可以极大地降级系统的功耗。
整个Z-Stack 的主要工作流程,如图所示,大致分为以下6步:
1.关闭所有中断;
2.芯片外部(板载外设)初始化;
3.芯片内部初始化;
4.初始化操作系统;
5.打开所有中断;
6.执行操作系统。
1.2 ZigBee建立网络、加入网络流程分析
本设计主要是用ZigBee组建网络系统,建立网络、加入网络为本设计的一个重点,下面分别介绍协调器建立网络、路由器加入网络、终端节点加入网络的组网过程。
协调器的建立网络过程如下图所示。

图2协调器建立网络过程
从上图可以发现,网络的建立是从ZDO来实现的,网络建立后,从应用层收到ZDO_ATATE_CHANGE消息,对该消息包含当前节点网络状态。
路由器节点加入网络过程如下图所示。路由器加入网络的过程是由ZDO实现的,当路由器加入网络以后,在应用程会收到当前节点的网络状态。

图3路由器加入网络过程
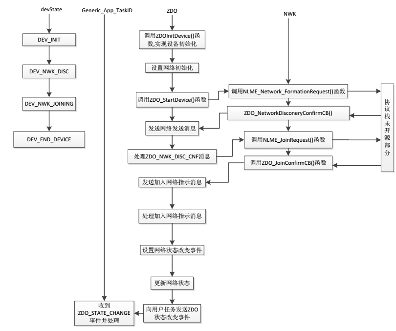
终端节点加入网络如下图所示。由下图可知,终端节点加入网络的过程也是由ZDO实现的,在应用层收到该节点的信息后,即可读出当前的网络状态。

图4终端节点加入网络过程
1.3 ZigBee环境监测流程
环境监测的流程图如下所示。

ZigBee各个节点进行初始化化后进行组网,各个终端节点不断采集环境信息,在一切准备妥当之后,协调器就会定时向网关环境信息。
智能网关上电后,进行系统初始化,网络连接等,等待协调器发送环境信息,当接收到数据后,通过无线网络将数据发送至云端。
云端得到相应的数据后,绘制每个终端的温湿度曲线,也可实时查看当前的环境信息。
当然移动端也可获取环境信息,同时也可控制家电设备。
另外,为了保证数据传输的可靠性,设计了简单的数据传输协议保证数据的可靠交互。
2语音交互子系统
智能语音由FR8016H、天猫精灵和阿里云组成,用户与天猫精灵进行语音交互,从而轻松控制家电设备。当然还可以根据环境信息来反向控制家电设备,例如,当室内温度达到一定阈值时,配合天猫精灵,语音提醒是否打开空调等操作。

语音交互流程如下图所示。

FR8016HA终端上电之后完成板级初始化,等待天猫精灵连接。当设备接入到阿里云物联网平台后,就可通过语音进行信息交互,比如开关灯,环境信息获取。
天猫精灵通过扫描周围的智能设备,并通过人机交互添加设备,记下来就可进行家电控制。
这部分主要使用了mesh技术,在使用设备之前需要在阿里云物联网云平台添加相应的产品获得设备的三元组信息添加到终端设备中。
3监控子系统
监控子系统有摄像头、智能网关和移动终端组成。
智能网关上电之后完成板级初始化,连接号WiFi,初始化摄像头。
当有用户请求视频信息时,智能网关立即获取摄像头数据传给用户。

8. Conclusion
该智能家居控制系统以Analog提供的传感器检测环境,以Azure IoT Central为云端,以DE10-Nano为控制中心, 通过室内设备与移动端的互联,实现对室内环境、设备的多端控制。可用于普通居民家庭、大中小型商场以及工业领域等。
0 Comments
Please login to post a comment.